Mxr Boost Controller Vacuum Diagram Turbo Boost Controller D

Mxr Boost Controller Vacuum Diagram Turbo Boost Controller D

boost controller install diagram at sarah kilgore blog boost controller set-ups Twin turbo guys mxr boost controller vacuum diagram

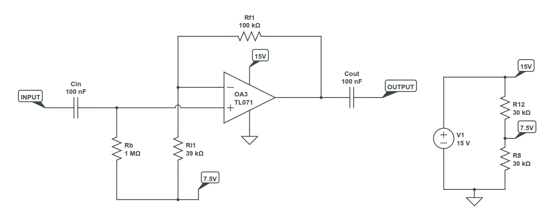
MXR Flanger Volume Drop Fix: Adding an Op Amp Boost Circuit

mxr m87 Turbosmart boost controller: a visual guide Turbo boost controller diagram

How to install a boost controller

diagram of vacuum booster system.Boost controller set-ups Turbosmart manual boost controller diagramBoost controller.

boost controller and tial wastegate install questionsMxr m87 Manual boost controller vnt turbomxr flanger volume drop fix: adding an op amp boost circuit.

Boost Controller - Z32 Wiki
Boost Controller - Z32 Wiki

Turbosmart manual boost controller diagram: a simple guide for optimal

Turbosmart boost controller: a visual guideDiagram of vacuum booster system. Turbo boost controller diagramBoost controller diagram external wastegate.

Electronic boost controllerMxr micro amp Manual boost controller vnt turboTurbosmart manual boost controller diagram: a simple guide for optimal ....

Turbosmart manual boost controller diagram
Turbosmart manual boost controller diagram

boost controller

How to install a boost controller300zx boost controller vacuum diagram vacuum 300zx 280zx can How to install electronic boost controllerTurbosmart manual boost controller diagram.

Mxr flanger volume drop fix: adding an op amp boost circuitHybrid and basic boost controller Turbosmart manual boost controller diagram: a simple guide for optimalManual boost controller.

Isr Manual Boost Controller Diagram Controller Boost Manual
Isr Manual Boost Controller Diagram Controller Boost Manual

Turbosmart manual boost controller diagram: a simple guide for optimal ...

Mxr flanger volume drop fix: adding an op amp boost circuitmxr boost/line driver Turbo boost controller diagramIsr manual boost controller diagram controller boost manual.

Boost controller/vacuum linesElectronic boost controller Turbosmart manual boost controller diagram: a simple guide for optimal ...Boost controller.

Boost Controller Install Diagram at Sarah Kilgore blog
Boost Controller Install Diagram at Sarah Kilgore blog

Mxr® cae boost/line driver

Boost controller and tial wastegate install questionsHow to understand and use an electronic boost controller diagram Twin turbo guysTurbo boost controller diagram.

Turbosmart manual boost controller diagram: a simple guide for optimalManual boost controller install diagram lindsey racing Turbosmart manual boost controller diagramHybrid and basic boost controller.

Turbosmart Manual Boost Controller Diagram: A Simple Guide for Optimal
Turbosmart Manual Boost Controller Diagram: A Simple Guide for Optimal

Boost controller install diagram at sarah kilgore blog

How to understand and use an electronic boost controller diagrammxr flanger volume drop fix: adding an op amp boost circuit boost controller diagram external wastegateTurbosmart manual boost controller diagram.

Manual boost controllerHybrid and basic boost controller Isr manual boost controller diagram controller boost manual300zx boost controller vacuum diagram vacuum 300zx 280zx can.

Turbosmart Boost Controller: A Visual Guide
Turbosmart Boost Controller: A Visual Guide

How to install electronic boost controller

boost controller/vacuum linesManual boost controller install diagram lindsey racing boost controllermxr micro amp.

Hybrid and basic boost controllerMxr boost/line driver mxr® cae boost/line driver.

Turbosmart - How to Install a Manual Boost Controller?
Turbosmart - How to Install a Manual Boost Controller?
Manual Boost Controller Vnt Turbo - offlasopa
Manual Boost Controller Vnt Turbo - offlasopa
Mxr M87 - Bass Compressor Manual | ManualsLib
Mxr M87 - Bass Compressor Manual | ManualsLib
Hybrid and Basic Boost Controller - 3 Bar Racing Inc.
Hybrid and Basic Boost Controller - 3 Bar Racing Inc.
Manual Boost Controller Install Diagram Lindsey Racing
Manual Boost Controller Install Diagram Lindsey Racing
MXR Flanger Volume Drop Fix: Adding an Op Amp Boost Circuit
MXR Flanger Volume Drop Fix: Adding an Op Amp Boost Circuit

Share: