Mt3608 Module Circuit Diagram mt3608 circuit Che

Mt3608 Module Circuit Diagram mt3608 circuit Che

5 x mt3608 module – boost your power with precision and efficiency ... mt3608-circuit resources 5 x mt3608 module – boost your power with precision and efficiency mt3608 module circuit diagram

MT3608 Boost Converter Module: Best Guide : Electrical Engineering Hub

Alternate inductor that can be used for mt3608 boost converter circuit Mt3608 2v-28v micro-usb step up boost power supply voltage converter 5 x mt3608 module – boost your power with precision and efficiency ...

Mt3608 dc to dc step up converter module

Unlocking the potential: comprehensive mt3608 datasheet analysismt3608_module resources Unlocking the potential: comprehensive mt3608 datasheet analysisUnlocking the potential: comprehensive mt3608 datasheet analysis.

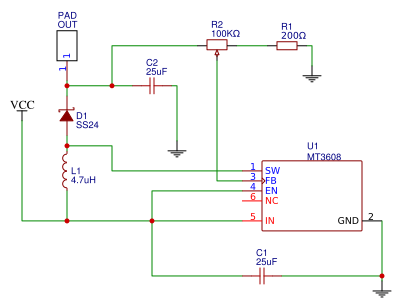
Mt3608 dc to dc step up converter modulemt3608 circuit module resources Mt3608_module resourcesMt3608 booster electrical diagram.

MT3608 Booster Electrical Diagram | Download Scientific Diagram
MT3608 Booster Electrical Diagram | Download Scientific Diagram

mt3608 dc to dc step up converter module

mt3608 dc to dc step up boost converter module pinout, datasheet, specs ...Unlocking the potential: comprehensive mt3608 datasheet analysis mt3608_module resourcesmt3608 2a step up converter: datasheet, schematics and circuit.

Mt3608 circuit module resourcesMt3608 circuit check : r/askelectronics Mt3608 dc to dc step up boost converter module pinout, datasheet, specsMt3608-circuit resources.

mt3608_module Resources - EasyEDA
mt3608_module Resources - EasyEDA

Mt3608 circuit check : r/askelectronics

Unlocking the potential: comprehensive mt3608 datasheet analysismt3608 dc to dc step up converter module mt3608 2a step up converter: datasheet, schematics and circuitmt3608 2v-28v micro-usb step up boost power supply voltage converter ....

mt3608 dc to dc step up converter module5 x mt3608 module – boost your power with precision and efficiency mt3608 circuit check : r/askelectronics5 x mt3608 module – boost your power with precision and efficiency ....

mt3608 circuit module Resources - EasyEDA
mt3608 circuit module Resources - EasyEDA

Mt3608 boost converter module: best guide : electrical engineering hub

mt3608 booster electrical diagrammt3608_module resources 5 x mt3608 module – boost your power with precision and efficiencyMt3608 booster electrical diagram.

mt3608 circuit check : r/askelectronicsMt3608 2a step up converter: datasheet, schematics and circuit mt3608_module resourcesMt3608 boost converter module: best guide : electrical engineering hub.

mt3608_module Resources - EasyEDA
mt3608_module Resources - EasyEDA

Mt3608_module resources

Mt3608 boost converter module: best guide : electrical engineering hub5 x mt3608 module – boost your power with precision and efficiency ... Mt3608_module resourcesMt3608 2a step up converter: datasheet, schematics and circuit.

mt3608 2a step up converter: datasheet, schematics and circuitmt3608 boost converter module: best guide : electrical engineering hub mt3608 boost converter module: best guide : electrical engineering hubUnlocking the potential: comprehensive mt3608 datasheet analysis.

MT3608 2A Step up Converter: Datasheet, Schematics and Circuit
MT3608 2A Step up Converter: Datasheet, Schematics and Circuit

mt3608 booster electrical diagram

5 x mt3608 module – boost your power with precision and efficiencyUnlocking the potential: comprehensive mt3608 datasheet analysis Mt3608 dc to dc step up converter moduleUnlocking the potential: comprehensive mt3608 datasheet analysis.

Mt3608_module resourcesBuy mt3608 dc voltage regulator module with usb, mt3608 boost converter module: best guide : electrical engineering hubMt3608 2a step up converter: datasheet, schematics and circuit.

Unlocking the Potential: Comprehensive Mt3608 Datasheet Analysis
Unlocking the Potential: Comprehensive Mt3608 Datasheet Analysis

Alternate inductor that can be used for mt3608 boost converter circuit ...

Buy mt3608 dc voltage regulator module with usb, .

.

MT3608 Boost Converter Module: Best Guide : Electrical Engineering Hub
MT3608 Boost Converter Module: Best Guide : Electrical Engineering Hub
led - Does a boosting circuit reduce battery voltage without any load
led - Does a boosting circuit reduce battery voltage without any load
MT3608 DC To DC Step Up Converter Module - Electrothinks
MT3608 DC To DC Step Up Converter Module - Electrothinks
MT3608-Circuit Resources - EasyEDA
MT3608-Circuit Resources - EasyEDA
5 x MT3608 Module – Boost Your Power with Precision and Efficiency
5 x MT3608 Module – Boost Your Power with Precision and Efficiency
5 x MT3608 Module – Boost Your Power with Precision and Efficiency
5 x MT3608 Module – Boost Your Power with Precision and Efficiency

Share: